Build your own hardware keylogger to steal keyboard input

If you run around Akihabara and Nihonbashi, the parts will be gathered soon. Is the problem guts?
The hardware keylogger page. Try a hardware keyboard logger device!

A kind site with a proper circuit diagram. Of course, software that analyzes the accumulated data is also provided.
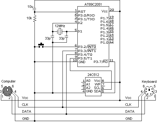
The circuit diagram looks like this

Completed type

The muddy condition in the middle is irresistible, and if such a thing is connected on the go, it will be rejected with haste.
When analyzed, it will be displayed like this

We also sell finished products for those who find it difficult or impossible to make by themselves. It's really for sale, so it's beautiful.
The hardware keylogger page. Try a hardware keyboard logger device!
http://www.keelog.com/prod.html (InternetArchive)
Only useful with a PS / 2-connected keyboard, but a must for industrial espionage (no)
Related Posts:






